tl;dr
什么是 Story
Story 是一个专为知识产权设计的 Layer 1 区块链,结合了 EVM 和 Cosmos SDK 的优势,100% EVM 兼容,同时在执行层进行了深度优化,能够快速且高效地处理如知识产权这样的复杂数据结构。
什么是知识产权资产(IP Assets or IPA)
IPA 是 Story 上可编程的基础知识产权元数据。简单来说 IPA 是由一个 ERC-721 标准的 NFT 和一个 ERC-6551 标准的 TBA(Token Bound Account)IP 绑定账户组成。其中 NFT 代表 IP,TBA 是一个与 IP 资产绑定的独立合约,用于控制与 Story 模块交互的权限或存储 IP 相关的数据。
尽管 IP 资产使用的是 ERC-721 标准的 NFT,但是它所包含的元数据是一个设计完备的,专门用于 IP 资产的数据结构。

IPA Metadata Standard
在 IP 资产中有一些被定义好的属性,例如 relationships,该属性在 Story 中存在 40 中不同类型的定义,用于应对各种情况下的 IP 从属关系。
什么是 IP 账户(IP Account)
IP 账户是通过 ERC-6551 标准实现的、与 IP 绑定的 EOA 账户,具体细节可以参考 EIP-6551。

IP Account Structure
IP 账户主要执行两个功能:
IPA 的模块设计与已有的核心模块
由于 IP 账户的存在,IP 资产不但可以存储 IP 相关的数据,还可以通过 ERC-165 标准接口与各类模块进行交互。任何用户都可以自定义开发模块,同时 Story 定义了 4 个核心模块,分别是:

License Templates

Royalty Flow

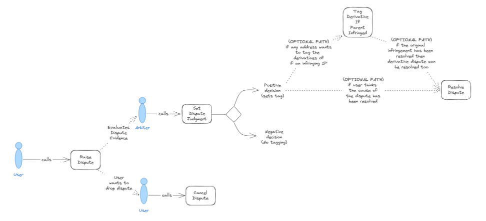
Dispute Process Flow
在理解了 IP 资产的基础特征和模块之后,我们天然地认识到了 Story 的优势。IP 资产可以帮助内容创作者轻松的构建一个由智能合约和去中心化网络保护的版权帝国,内容创作者的所有知识产权在受到保护的情况下,还可以参与到大量的金融衍生活动中来。因此,让我们来头脑风暴一下,我们可以在 Story 上做哪些事情?
IP 资产发行和 IP 资产特色
区块链平等地给予了每个人发行资产的权利,Story 通过设计了一套完整的资产结构和执行模块保护了每个人的知识产权,并且提供了一套全面的知识产权注册、应用、确权、版税流转等功能框架。
是否还记得当年 BAYC 和 Azuki 给加密社区带来的惊喜和狂欢吗?加密社区曾经绞尽脑汁设想各种方案为自己手中的 NFT 赋能,让我们直接通过案例来说明如果 BAYC 在 Story 上发行,会是什么样的情景?
If BAYC on Story
首先,作为 BAYC 这个 IP 的持有者,Yuga Lab 可以现在 Story 上注册 BAYC 成为知识产权资产即 IPA。注册过后可以为 BAYC 设置不同的授权模版(PIL),以约束在不同场景下,使用 BAYC 这个 IP 的具体限制。
其次,BAYC 这个 IP 的版税模块会绑定 1 亿枚版税代币(Royalty Tokens),这是一个 ERC20 标准的代币,主要的作用是可以瓜分 BAYC 这个 IP 的版税金库中的对应份额收入。
最后,作为 IPA 的发行商,Yuga Lab 可以发行自己使用 BAYC 这个 IP 的第一个具体产品,BAYC 10K Collection,即 1 万张形态各异的猴子 NFT。当然该 NFT 系列是通过铸造了 BAYC 的授权代币后发行的,Yuga Lab 可以在该授权中规定,所有子 IP 的收入,将有 5%(可设置)流入 BAYC 的金库中。

IfStory Protocol
通过上图可以看出来,Story 为 IP 资产设计了一套完整的授权和版税系统,在这套系统下,IP 资产的持有方几乎不需要花费额外的精力在 IP 授权和版税收入的问题上。同样的,在这套系统系,多了一些在之前区块链产业中不存在的,或者说是难以评估的商业逻辑和交易机会,下面我们一一进行解读。
当 IP 资产在 Story 下实现了清晰的授权和版税流转时,我们自然会想到 IP 资产的交易,是会更加多样化的。

Story Architecture
IP 资产交易
在我们已有的 DeFi 世界当中,已经形成了非常清晰的、各有所长的赛道,例如 Uniswap 是 DEX 中的佼佼者、Opensea 是 NFT Marketplace 中的佼佼者、Pendle 是 Yield token trading 中的佼佼者。虽然在 Story 当中,交易资产的形式没有发生根本性的变化,依然是 ERC20 和 ERC721,但是代币本身的基本面发生了巨大的变化。
例如知名 IP 资产的版税代币。只要该 IP 的商业帝国能够不断发展壮大,其授权费用和直接消费所产生的版税将全部流向父 IP 的收入金库中,那么该父 IP 的版权代币就会有清晰的炒作逻辑。那么我们是否可以设想,类似于现实生活中的股票交易软件一样,会有这样一家 DEX,将版权代币的收入情况和未来收入的预测情况清晰的展现在交易者面前,毕竟这些数据均存在链上可查可追溯。
知名 IP 资产的授权代币也会成为新兴的炒作对象。授权代币可能会出现两种情况下的炒作:一种是授权代币数量有限,另一种情况是 IP 资产的知名度和收入逐渐提高,其授权代币的价值不断提升。由于授权代币是 ERC721 标准的代币,那么在交易授权代币的平台中,同理,用户们也会更加倾向于使用能够反应授权代币基本面各项信息的交易平台。
更进一步,如果 IP 资产的版税代币和授权代币都具有基于未来现金流的交易逻辑,那么这些代币都可以拆分成为 PT(Principal Token)和 YT(Yield Token)进行交易,Pendle,你知道我说的是你。
IP 资产抵押
在 DeFi 世界当中,还有一个赛道是绝对不可能忽视的,那便是资产抵押和借贷。AAVE 以难以撼动的地位掌管着 210 亿美金的 TVL,其中 85% 以上的资产均是 ETH 代币。

AAVE performance

AAVE TVL Assets
回到 IP 资产的世界中来,那么 IP 资产是否可以用于抵押借贷呢?授权代币和版权代币是否同样也可以用于抵押借贷呢?我想答案是必然的。
现实世界中我们看过无数的案例,IP 资产用于抵押借贷的情况。例如 2009 年迪士尼曾进行过漫威 IP 的质押用于未来开发电影,从美林银行获得 5.25 亿美元贷款。IP 质押融资的主要评估维度包括:IP 的历史商业表现、受众基础和市场认可度、未来开发和变现潜力、IP 的生命周期和持续性、行业环境和市场前景等。在 Story 上,IP 资产的表现均透明可追溯,这为 IP 质押融资的评估降低了难度,因此有理由相信,IP 资产的抵押借贷会成为 Story 所说的 IPFi 的核心。
更多
以上就是全面解读专门为知识产权设计的L1区块链Story的详细内容
版权说明:本文章为欧易交易所app官方下载所有,未经允许不得转载。